美兹EXD最新款,科技与时尚之完美融合
随着科技的飞速发展,电子产品已经成为我们日常生活中不可或缺的一部分,在这个背景下,各大品牌不断推陈出新,以满足消费者的需求,美兹(Max)作为一家知名的电子产品品牌,其EXD系列一直备受关注,美兹EXD最新款产品的推...
突发疾病车主生死瞬间,警示与反思之路
在现代社会,汽车已成为人们出行的主要交通工具之一,随着车辆数量的不断增加,一些突发状况也时常发生,车主突发疾病却未及时送医的情况,已经引起了社会的广泛关注,本文将从这一事件出发,探讨其背后的原因,并提出相应的建议。事...
不断实践与尝试,探索成功的唯一路径
在人生的旅途中,我们时常会遇到各种挑战和机遇,面对这些情境,有一种态度被普遍认为是取得成功的关键——那就是不断实践和尝试,实践是理论的检验场,尝试则是创新的催化剂,只有勇于实践、敢于尝试,我们才能不断前行,探索未知的...
原始人励志箴言,砥砺前行,探寻无限潜能的力量
在浩瀚的历史长河中,人类从原始时代一路走来,历经无数风雨与挑战,在那个时代,人们面对大自然的严峻考验,却依然坚韧不拔,勇往直前,我们从原始人身上汲取励志力量,以一句句原始人励志语录激励我们砥砺前行,追寻无限可能。原始...
厦门刘卫明揭秘,不为人知的传奇故事!
厦门,这座美丽的海滨城市,以其独特的魅力吸引着无数人的目光,在这座城市里,有一个名叫刘卫明的人,他在百度上留下了自己的足迹,就让我们通过百度一下,探寻一下厦门刘卫明的故事。厦门的璀璨明珠厦门,这个美丽的岛屿,拥有得天...
独家歪理,独特视角探索真理之路
在纷繁复杂的世界中,我们常常会遇到各种观点和理论,其中有些被称为“独家歪理”,这些观点可能与众不同,甚至颠覆我们的认知,但它们或许能为我们打开一扇新的窗户,让我们从独特的视角看待世界,本文将探讨“独家歪理”的内涵及其...
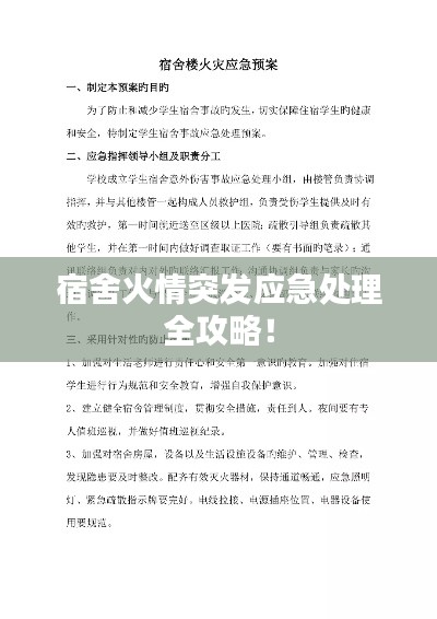
宿舍火情突发应急处理全攻略!
宿舍作为学生生活的重要场所,其安全问题至关重要,一旦发生火情,如何迅速有效地进行应急处置,降低损失,保障人员安全,成为我们必须面对的重要课题,本文旨在探讨宿舍火情突发的应急处置方法,提高师生的安全防范意识和应急处理能...
突发脑瘤手术后能否康复?解析治疗与恢复全过程
脑瘤,这一突如其来的疾病,常常令人感到恐惧与不安,当面临突发脑瘤并需接受手术时,患者与家属最关心的问题往往是:手术后能否康复?本文将从脑瘤手术的角度,为您解析这一问题。脑瘤的概述脑瘤是颅内组织发生的肿瘤,可分为良性和...
貂蝉出装推荐,最新明文攻略,助你轻松上分!
貂蝉作为王者荣耀中的一名重要英雄角色,拥有强大的法术输出和控制能力,本文将为大家带来貂蝉的最新出装明文攻略,帮助大家更好地掌握貂蝉的技能和玩法,提升在游戏中的战斗能力。出装推荐1、冷静之靴冷静之靴是貂蝉的首选鞋子,它...
今日显卡市场最新行情,报价查询一网打尽
随着科技的不断发展,显卡已经成为了计算机领域中不可或缺的一部分,对于游戏爱好者、专业设计师以及需要大量图形处理的工作者来说,了解显卡的行情和最新报价显得尤为重要,本文将为您带来今日的显卡行情及最新报价查询。显卡市场概...














蜀ICP备2022005971号-1